SOAIS Hackathon Use Case: Automating P2P Inventory Finisher
Problem Statement:
The present point-to-point approach for resource and hardware requirements lacks automation and integration with asset and stock repositories and vendor management.
This results in inefficiency in identifying needs, placing purchase orders, receiving goods, assessing supplier performance, and making payments.
The absence of automation also makes maintaining a centralized and comprehensive view of hardware and software across businesses challenging, increasing risks and response time to security attacks.
As a result, here we are automating the P2P process for resource hardware requirements in conjunction with asset and stock repository management and vendor management in order to improve efficiency, reduce susceptibility, and improve overall procurement performance.
Solution:
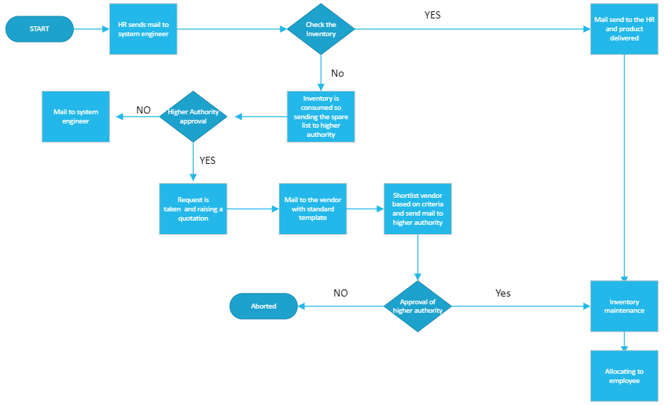
When the bot receives an email from HR about new hires, it will trigger. The bot reads the email and counts the requirements before checking the asset availability. If there is availability, the bot will allocate an asset such as laptops. If not, it will send an email to the higher authority informing them that asset availability is low. If the bot receives an authorized message, it will automatically send the template to the various vendors, filtering the best one and recommending it to the management.
Benefits:
- Small and medium-sized businesses cannot afford ERP for a single module so using UIPATH it is feasible to automate and monitor the asset management and inventory control at low cost.
- Detailed tracking of vendors and assets can be easily done.
- 100- 200$ per month/user we can save by using the UIPATH Community version.
Flowchart:








